重庆大学6项作品入选教育部第十届高校廉洁教育系列活动优秀作品
近日,教育部办公厅公布了第十届高校廉洁教育系列活动结果,全国共506所高校的作品入选优秀作品,学校共有6件作品入选,入选作品数量连续三年位列全国高校前列。
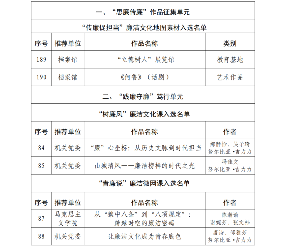
根据公布结果,6项入选教育部系列活动的优秀作品分别为《“立德树人”展览馆》(单位:档案馆)、《何鲁》(单位:档案馆)入选“传廉促担当”廉洁文化地图素材名单;《“廉”心坐标:从历史文脉到时代担当》(作者:郝静怡、吴子琦、努尔比亚·吉力力,推荐单位:机关党委)、《山城清风——廉洁榜样的时代之光》(作者:冯佳文、努尔比亚·吉力力,推荐单位:机关党委)入选“树廉风”廉洁文化课名单;《从“狱中八条”到“中央八项规定”:跨越时空的廉洁密码》(作者:陈瀚谕、谢婉芳、张文祎,推荐单位:马克思主义学院)、《让廉洁文化成为青春底色》(作者:唐诗、邹雅芳、努尔比亚·吉力力,推荐单位:机关党委)入选“青廉说”廉洁微网课名单。上述作品在中国教育电视台、全国高等思想政治工作网等平台专题展示。


重庆大学入选作品名单
2025年4月,学校纪检监察机构联合宣传部、学工部、校团委等部门组织开展“清风润校园,廉韵铸匠心”廉洁教育系列活动,组织全校师生踊跃参与廉洁文化作品的创作与传播,从各二级党组织推荐作品中评选出72件优秀作品在校内予以通报表扬。2025年6月,按照《教育部办公厅关于举办第十届高校廉洁教育系列活动的通知》《重庆市教育委员会办公室关于组织参加教育部第十届高校廉洁教育系列活动的通知》等工作部署,围绕“学廉、思廉、践廉”三大主线,从72件优秀作品中推荐15件参加重庆市和教育部评审。
在活动的辐射带动下,全校各二级党组织、各单位开展了形式多样的纪律教育、廉洁教育、警示教育活动,受教育师生上万人次,切实推动党员干部树立廉洁自律榜样,教师守牢廉洁从教底线,学生筑牢廉洁成长思想根基,营造人人学廉、知廉、崇廉、践廉的校园廉洁文化氛围。
来源:纪检监察机构
作者:唐丽琼
我要投稿